cow ~最新的影片 105年..一群家長去陳情....感謝!!分享~~
因為有人說..都是假的..102年就取消了..看是沒有捏!!還繼續教我們的小孩子捏!!
你知道12年課綱在教什麼?
我們的下一代正在被摧殘中,被教育成為接受並成為同性戀你知道嗎?
這就是我們為什麼要站出來護衛我們國家的幼苗,如果今天你我不站出來護衛他們,等到他們的思想已被洗腦成為同性戀的一群,那時候你再來反對已經太晚了。
為什麼呢?
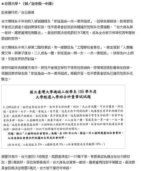
首例!台大機械系「一夫一妻」試題違反性平法 挨罰3萬
資料來源 http://www.ettoday.net/news/20160824/762006.htm
都還沒有通過就要開罰,人家也只是講一夫一妻,也沒講你同志怎樣??為何要被罰?我真的是不懂?
我真的原本也不相信那麼亂
當你說個"反"字..就有人只為了贊成而贊成...然後又自己打臉說他們會默默的連急救簽署人都找不到...
可是.....早就有已經可以登記為醫療上的關係人了,有的縣市也已經開放在戶口名簿的記事欄註記伴侶關係 並可發公文
(→http://www.pridewatch.tw/beta/city-progress)
有看到小學生作文寫爸爸不對,寫媽媽不對,要寫雙親......問題是那...要怎區分...有人說那篇作文是假的...現在到覺得模擬的太真了。

轉發一位建中生媽媽對於性別教育的觀察: